招生首页
招生信息
招生专业
招生计划
历年招生
联系我们
在线答疑
招生首页
招生信息
招生专业
招生计划
历年招生
联系我们
在线答疑
招生首页
>
招生信息
> 正文
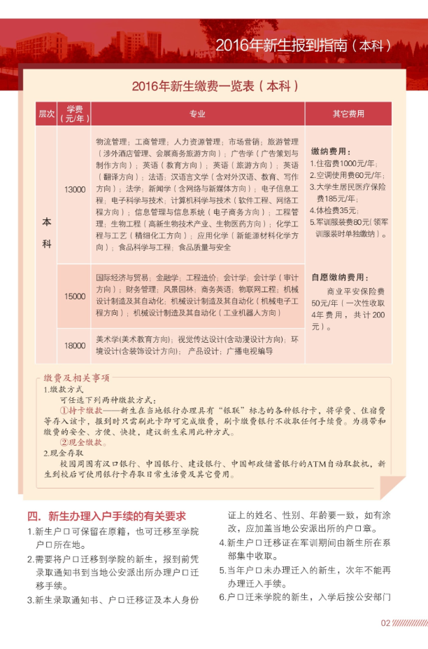
2016年新生报到指南(本科)
作者:
编辑:
来源:
发布时间:2016-07-27
点击次数:
© Copyright 2016 . All Rights Reserved.湖北大学知行学院版权所有
鄂ICP备19016608